Employment policy modern slavery
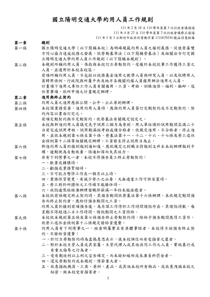
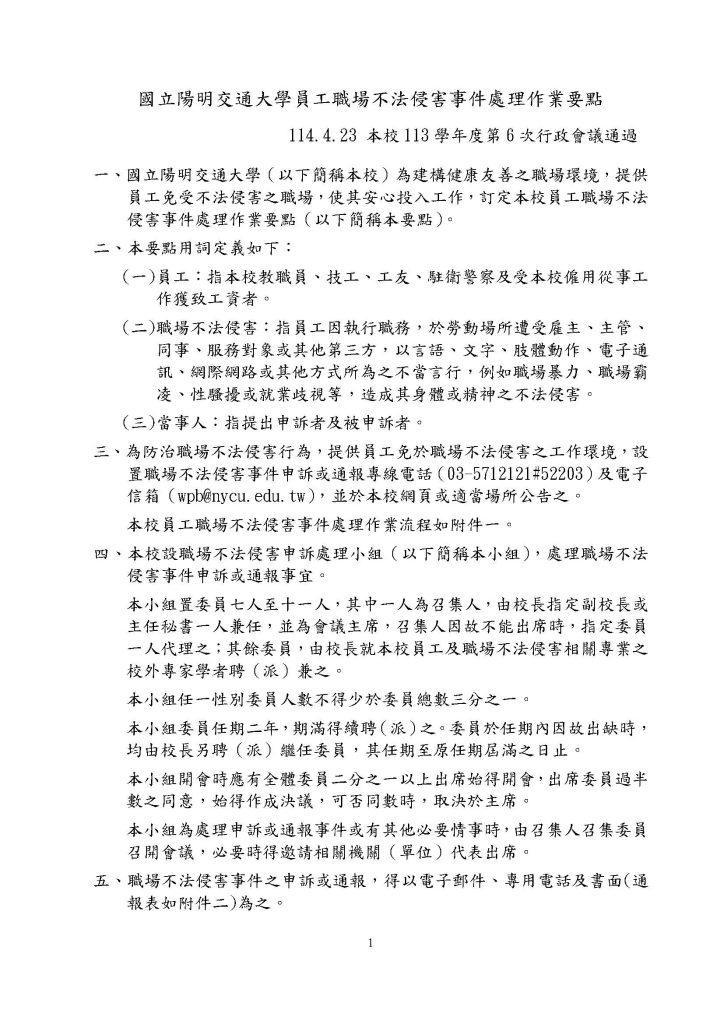
NYCU formally commits to prohibiting forced labour, modern slavery, human trafficking, and child labour by aligning its employment policies with Taiwan’s Labour Standards Act and related regulations. NYCU’s “Work Rules” are established pursuant to the Act; the university has written procedures and reporting channels to protect employees and address unlawful workplace conduct. The university’s “Procedures for Handling Unlawful Workplace Infringement” establish reporting hotlines and process flows to protect employees and remedy violations. In addition,NYCU has an institution-wide, president-signed “Written Statement Prohibiting Unlawful Workplace Infringements,” which explicitly bans employment discrimination (including religion, sexuality/gender, and age), sexual harassment, workplace bullying, and workplace violence, and it provides reporting and support channels. The statement applies to all NYCU workers, including those working off-campus at third-party sites.
All evidence is publicly accessible online:
1. NYCU Work Rules for Contract Employees
https://hr.nycu.edu.tw/hr/ch/app/data/doc?module=nycu0014&detailNo=1150632875524100096&type=s
2. NYCU Procedures for Handling Unlawful Workplace Infringement
https://hr.nycu.edu.tw/hr/ch/app/data/doc?module=nycu0026&detailNo=1370198335389962240&type=s
3. NYCU Written Statement Prohibiting Unlawful Workplace Infringements
https://hr.nycu.edu.tw/hr/ch/app/data/doc?module=nycu0026&detailNo=1371738234207342592&type=s
4. NYCU Recruitment Announcement Template
https://hr.nycu.edu.tw/hr/ch/app/data/view?module=nycu0026&id=197&serno=8d33d20c-724e-4e4e-b082-25e6bad5238e
5. NYCU Hiring Considerations
https://hr.nycu.edu.tw/hr/ch/app/data/doc?module=nycu0014&detailNo=1150621403263799296&type=s
https://hr.nycu.edu.tw/hr/ch/app/data/list?module=nycu0014&id=188&page=0&pageSize=15







